Comenzando con lo puntual, quiero mencionar que para muchos de los jugadores retro que tuvieron al igual que yo la fortuna de conocer los locales arcade/flippers en la época de los 80/90 entre sus millones de buenos recuerdos, probablemente recordarán la simpleza y belleza del arte pixelado en cada pantalla en el cual se desplegaba su juego favorito. Considerando que al día de hoy podemos mediante distintos software de emulación permitirnos reproducir la gran mayoría de los juegos que vimos de forma exclusiva en los locales arcade y aún más, estando concientes de que el dispositivo para despliegue por excelencia hoy en día son las pantallas LCD y LED's, inmediatamente podemos observar e inclusive darnos cuenta de que algo se perdió...
Y eso caballeros son las scanlines, que eran generadas de forma exclusiva (hasta ahora) por los antiguos monitores CRT que equipaban los arcade.
Que rexuxa son las scanlines dirán los más novatos?, no quiero entrar en detalle así que con un par de imágenes los más experimentados en el mundo arcade podrán recordar y decir "ah verdad esas lineas no están presentes en la emulación"



Nota: para cualquier fag que venga a decir "que mi emulador X tiene filtro de scanlines por SW" me importa un pico porque salta a la vista que el efecto conseguido no es el mismo.
Desde hace un buen par de meses (años?) que se lanzó al mundo un dispositivo comercial llamado SLG 3000 (scanlines generator) para el cual los planos de su fabricación son de dominio público... sin duda esto último resuelve la necesidad para personas como yo que no tienen ganas de gastar tanto dinero ni seguir esperando tanto tiempo por algo que bajo el concepto DIY (hágalo ud. mismo) es tan simple de llevar a cabo.
Consultando con algunos conocidos pude llegar a la conclusión que en el mercado chilensis podemos conseguir absolutamente todo lo requerido para fabricar el cacharro, el problema era que el esquema de construcción del SLG estaba pensado para trabajar con un custom PCB de doble faz... motivo por el cual me vi en apuros para lograr llevar a cabo el proyecto...
Si les interesa... el usuario brazileño "brunofreitas" en su página web (http://www.brunofreitas.com/?q=node/36) tiene publicados los esquemas para la fabricación casera del dispositvo mediante el uso de un PCB de doble faz.
Dándole vueltas al tema y dejando la idea congelada por un par de meses finalmente llegó la información que requería de la mano del usuario "CraftyMech" del foro "forum arcade controls". El denominado mini SLG a diferencia del original SLG comercial y el simplificado por brunofreitas, tiene como gracia que sólo necesita un IC, unos pocos puentes, resistencias y los conectores vga correspondientes; entrando en detalle:
Componentes
- IC 74HC74: $200 CU
- 1x resistencia de 1000 ohm: $70 CU
- 3x resistencia de 100 ohm: $70 CU
- 1x conector VGA macho (DB15): $650 CU
- 1x conector VGA hembra: $650 CU
- 1/2 metro de Cable de 26 o 28awg para no ser tran grosero
Otros:
- Cautín
- Estaño
- Sujetador
- Lupa?
No alcanza ni a salir 2 lukas el costo de todos los materiales xD
Donde comprar las cosas
Digicom (venden los IC, resistencias y conectores VGA)
Casa Royal (Venden cable, resistencias, conectores VGA y cajitas de proyecto)
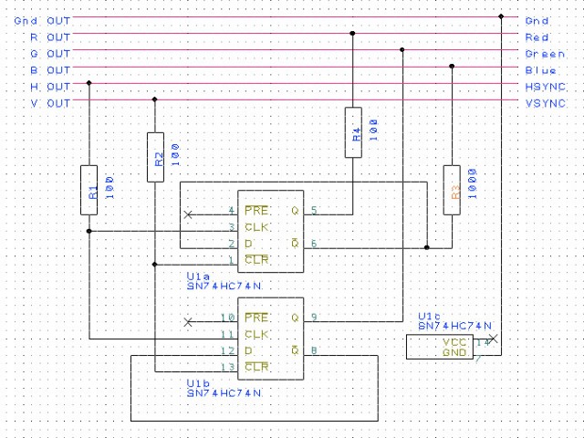
Para fabricar el mini SLG han de usar el siguiente esquema (este es el esquema original publicado por Craftymech): Ojo, en el esquema no aparece mencionado que el IC 74HC74 requiere energía par afuncionar, pero es parasitario así que conectén un cable desde el pin 9 del VGA al pin 14 del IC y funcionará
Aquí la versión simple que generó yo para simplificar su comprensión:
Pendiente
Update
Hoy finalmente pude contar con todos los materiales necesarios para hacerme un SLG versión 2.0 y es simplemente espectacular, a continuación 3 imágenes para comparar (igual la calidad de las fotos no hace justica, en vivo el efecto es maravilloso!)
SIN SLG

Todos saben como se ve cualquier emulador de juegos arcade 2d en un monitor LCD.
CON mini SLG

Las scanlines mejoran el resultado, pero esto mini SLG tiene problemas de saturación de colores, serán por el uso de resistencias?
CON SLG 2.0

Creanme en persona se ve genial, además tiene dos ajustes de scanlines para que se noten más o menos!
Para fabricar esta maravilla a diferencia dle mini SLG no se requiere ninguna resistencia y sólo se agregan dos componentes extra, el IC 74HC125 ($190 la unidad en Digicom) y dos interruptores de dos posiciones/3 pines ($200 la unidad en Casa Royal), solo sigan este esquema y disfruten:
