[ATARI] SIO2SD Polaco Open Source
[ATARI] SIO2SD Polaco Open Source
miren, encontre este SIO2SD polaco Open source... no es el basado en el proyecto HxC Floppe Emulator (que es horrendametne caro)
http://sio2sd.gucio.pl/wiki/English
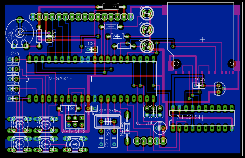
Aca unos fotos y el pcb se ve CNCeable.. aprovechare de estrear mis fresas para PCB...
Archivos Eagle
y primera sintesis de generaciòn de gcode para la cnc desde Eagle...
a ver que se teja mañana un ratito sin afectar el compartir con mis hijos y brujercita linda...
http://sio2sd.gucio.pl/wiki/English
Aca unos fotos y el pcb se ve CNCeable.. aprovechare de estrear mis fresas para PCB...
Archivos Eagle
y primera sintesis de generaciòn de gcode para la cnc desde Eagle...
a ver que se teja mañana un ratito sin afectar el compartir con mis hijos y brujercita linda...
- miltonshows
- Mensajes: 1320
- Registrado: Sab Ene 26, 2013 12:14 pm
Re: SIO2SD Polaco Open Source
si pero en materiales te hechas las 50 lukas que sale el terminado en cajita

Re: SIO2SD Polaco Open Source
Voy a comprar un par de Microcontroladores, lo demas lo tengo todo...
Re: SIO2SD Polaco Open Source
¿tienes el display?renix escribió:Voy a comprar un par de Microcontroladores, lo demas lo tengo todo...
Re: SIO2SD Polaco Open Source
Si, tengo 2 displays... cuando haga un par sorteare uno en retronia, hoy hare los pcb y pondre fotos...
Re: SIO2SD Polaco Open Source
Los que quieran PCB me dicen, tengo para hacer 10... regalo... solo pongase a la fila con post...
- miltonshows
- Mensajes: 1320
- Registrado: Sab Ene 26, 2013 12:14 pm
Re: SIO2SD Polaco Open Source
yo uno por aqui

Re: SIO2SD Polaco Open Source
¿Cuenta mi
de arriba?
Si no... aquí estoy
Si no... aquí estoy
Re: SIO2SD Polaco Open Source
yo quiero una pcb, no se de que jajajajaj ( es solo por hacer daño ) ajjajjajajajaj
oye renix hacete el tutorial para armar el flashcard de msx que no tengo juegos
oye renix hacete el tutorial para armar el flashcard de msx que no tengo juegos
Re: [ATARI] SIO2SD Polaco Open Source
Saludos a todos yo compré el año pasado todos los materiales para este SIO2SD y hasta me puse a estudiar como programar el ATMEGA y todo, pero por falta de tiempo no empecé el ensamblado, si ya lo han empezado compartan sus experiencias y de esa forma me animo a armar el mio y les comparto las dificultades que puedan ir surgiendo en el camino.
Hata una próxima
Hata una próxima
Re: [ATARI] SIO2SD Polaco Open Source
uno por acá tambien 
con un MEGA? y con unos microchip no se podrá?
con un MEGA? y con unos microchip no se podrá?
Re: [ATARI] SIO2SD Polaco Open Source
Me anoto con uno, asi solo me lanzo por las piezas.
Re: [ATARI] SIO2SD Polaco Open Source
Ya mi llegaron los microcontroladores y los.slots.SD para comenzar con esto.... el sd2iec de commodore es.muy similar, por no decir casi igual... a este bicho para atari... por lo q estoy craneando un dispositivo hibrido... 
Re: [ATARI] SIO2SD Polaco Open Source
Los PCBs para esto los vas a fabricar tu mismo renix??
Re: [ATARI] SIO2SD Polaco Open Source
Si... Con mi CNC chinitaxt5 escribió:Los PCBs para esto los vas a fabricar tu mismo renix??
Re: [ATARI] SIO2SD Polaco Open Source
Me compre un SIO2SD armado a Lotharek...
Aca unas fotos... igual voy a hacer uno home made pero cuando tenga mas tiempo y finiquite otras cosas...
Fotitos:
Aca unas fotos... igual voy a hacer uno home made pero cuando tenga mas tiempo y finiquite otras cosas...
Fotitos:
Re: [ATARI] SIO2SD Polaco Open Source
Nada de Muerto... pronto avances...
Re: [ATARI] SIO2SD Polaco Open Source
¿Vas a fabricar uno o vas a hacer el review de otro adquirido?renix escribió:Nada de Muerto... pronto avances...
Re: [ATARI] SIO2SD Polaco Open Source
Fabricar uno... lo que pasa es que compré uno para salir del empacho y llenarlo de testpoints para cachurearlo con el analizador logico...
Tengo en mente un dispositivo hibrido SIO2SD y SD2IEC....
Tengo en mente un dispositivo hibrido SIO2SD y SD2IEC....