GBDSO, quien se anima?

Proyectos realizados por los Retronianos, también links a proyectos externos y sitios relacionados con Modding y DIY... A crear si ha dicho...
Avatar de Usuario
Chalo
Mensajes: 215
Registrado: Lun Ene 28, 2013 8:33 pm

GBDSO, quien se anima?

Mensaje por Chalo » Mar Ene 20, 2015 8:01 pm

Si tuviera todos los elementos necesarios (CNC, placas doble faz, etc.) encantado lo haría, por mi parte podría ofrecer cartuchos donantes para la ciencia.

http://elektrotanya.com/gbdso_gameboy-d ... nload.html

Imagen

Imagen

Avatar de Usuario
renix
Mensajes: 4675
Registrado: Vie Ene 25, 2013 1:39 am

Re: GBDSO, quien se anima?

Mensaje por renix » Mié Ene 21, 2015 2:23 am

Yo me animo chalo, estaba esperando algo así... Esta genial el osciloscopio

la pagina del autor

http://www.semis.demon.co.uk/Gameboy/Ds ... soDemo.htm

y el pdf

http://www.radanpro.com/Radan2400/TestS ... yScope.pdf

Copia local
GameBoyScope.pdf
(640.83 KiB) Descargado 269 veces
Creo que tengo un cartucho que me regalo Strider de Ultraman de GB para ver las medidas de esta imagen, al tenerlas, puedo calcular la escala e importarla en Eagle como para hacer el trazado nuevamente y hacerla en CNC
Captura de pantalla 2015-01-21 12.04.46.PNG
y encontré una libreria de componentes para Gameboy para usar en Eagle

Copia local
GB-Project.rar
(12.81 KiB) Descargado 279 veces
Captura de pantalla 2015-01-21 12.15.59.png

Avatar de Usuario
renix
Mensajes: 4675
Registrado: Vie Ene 25, 2013 1:39 am

Re: GBDSO, quien se anima?

Mensaje por renix » Mié Ene 21, 2015 5:21 pm

Algo avancé...

Desde la importación escalada del bmp del PCB (solo del color negro)

Imagen

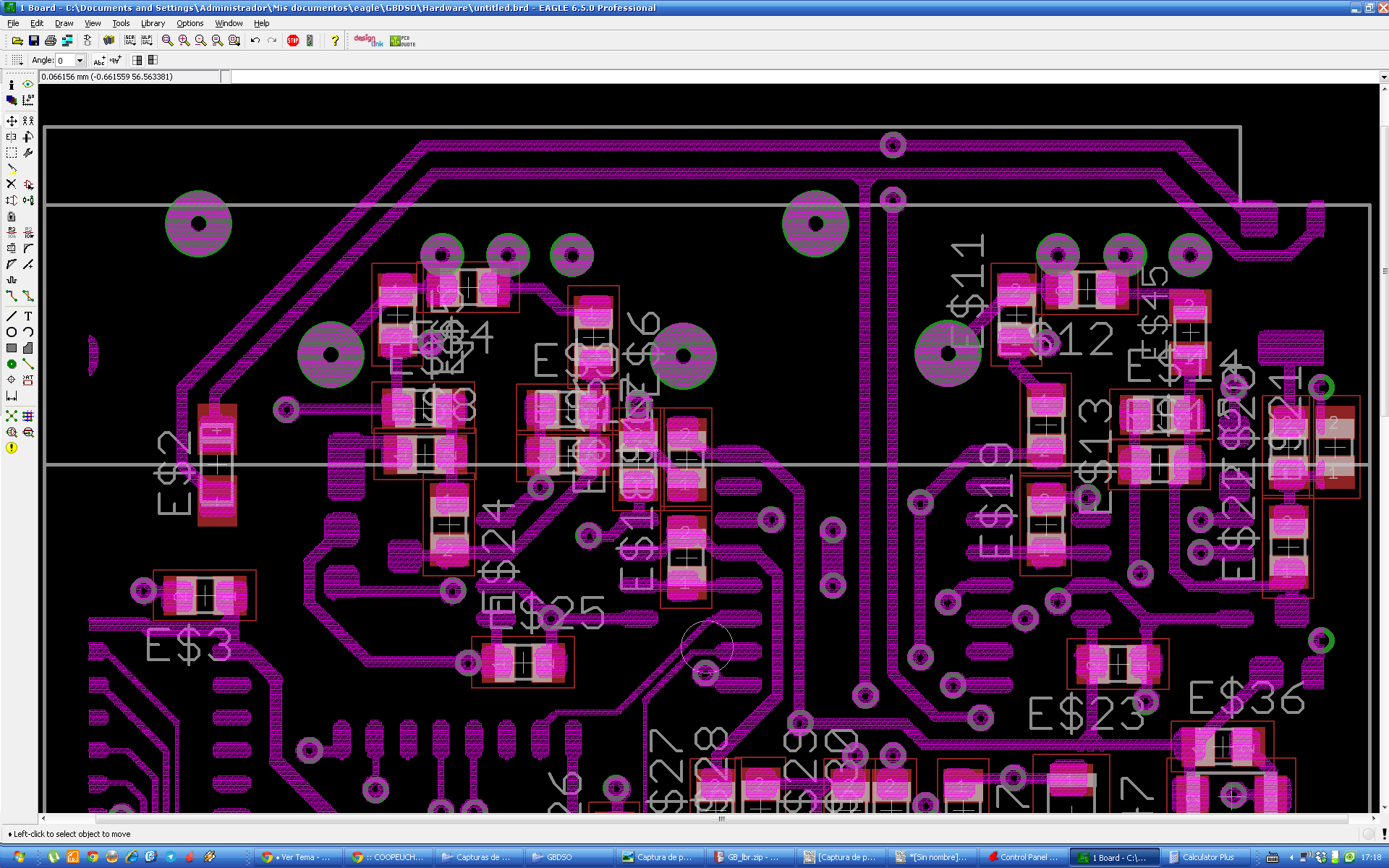
Eagle genera un mosaico de pixeles escalados en un Layer adicional de apoyo... (color lila texturado)

Captura de pantalla 2015-01-21 17.18.11.png
Captura de pantalla 2015-01-21 17.18.54.png
Captura de pantalla 2015-01-21 17.19.03.png
Captura de pantalla 2015-01-21 17.38.04.png
Captura de pantalla 2015-01-21 17.38.01.png
Es lo que llaman PCB Reverse Engineering...

Avatar de Usuario
Chalo
Mensajes: 215
Registrado: Lun Ene 28, 2013 8:33 pm

Re: GBDSO, quien se anima?

Mensaje por Chalo » Mié Ene 21, 2015 6:43 pm

Genial!
Entonces partamos por cotizar los componentes, e ideal sería anotar si hay componentes difíciles de encontrar, en primer lugar me interesaría sacar las cuentas y ver si sale rentable fabricar de estos cartridges masivamente, según veía en las características, hasta 5 uS (1/0.000005)= 200KHz, no está mal para su uso en reparación de TV, radio, etc.

Por otro lado, podriamos ahorrar con el uso de componentes alternativos y de mejor utilidad, por ejemplo, en vez de usar jacks de 3,5mm para las sondas, usar conectores CRC9 (como los que tienen los BAM de huawei para antena externa) para mejor protección contra interferencias en las mediciones, por poner un ejemplo.

Gracias por tu apoyo estimado colega, cualquier comentario o inquietud voy a estar pendiente.

Avatar de Usuario
renix
Mensajes: 4675
Registrado: Vie Ene 25, 2013 1:39 am

Re: GBDSO, quien se anima?

Mensaje por renix » Mié Ene 21, 2015 7:34 pm

Yo creo que termino hoy la w para el que quiera hacerse este chiche...
Captura de pantalla 2015-01-21 19.33.46.png

Avatar de Usuario
renix
Mensajes: 4675
Registrado: Vie Ene 25, 2013 1:39 am

Re: GBDSO, quien se anima?

Mensaje por renix » Mié Ene 21, 2015 8:05 pm

Yo feliz que todo retronia tenga un osciloscopio... Es de baja frecuencia pero para aprender electronica y apoyar didacticamente ese aprendizaje esta fenomenal.. Te mando la primera placa chalo con unas cosas q rengo que mandar a nesmilio y trolledo

Avatar de Usuario
Lander
Mensajes: 318
Registrado: Mar Oct 28, 2014 11:44 pm
Ubicación: Quilpué, Valparaiso

Re: GBDSO, quien se anima?

Mensaje por Lander » Mié Ene 21, 2015 10:55 pm

renix escribió:Yo feliz que todo retronia tenga un osciloscopio... Es de baja frecuencia pero para aprender electronica y apoyar didacticamente ese aprendizaje esta fenomenal.. Te mando la primera placa chalo con unas cosas q rengo que mandar a nesmilio y trolledo
One Oscliloscope Per Child????

Avatar de Usuario
renix
Mensajes: 4675
Registrado: Vie Ene 25, 2013 1:39 am

Re: GBDSO, quien se anima?

Mensaje por renix » Jue Ene 22, 2015 12:29 am

Listo Chalo, revisalo bien (o quien pueda) para comparar el lado de componentes, el lado de soldaduras, las vias, las vias conectadas al poligino de tiera, etc.. y asi verificar que este fiel al original... dejo los fuentes de Eagle anexados... (les van a hacer chupete desde afuera :) porque lo que mas preguntan es por los fuentes en Eagle de este chiche y nadie los suelta... Asi que aca están, remasterizados, por lo menos la placa...
GBDSO.rar
(2.56 MiB) Descargado 283 veces
Captura de pantalla 2015-01-22 00.48.06a.png
Spoiler: MOSTRAR
Captura de pantalla 2015-01-21 12.05.05.PNG
Captura de pantalla 2015-01-22 00.48.23a.png
Spoiler: MOSTRAR
Captura de pantalla 2015-01-21 12.04.53b_flip.png
Captura de pantalla 2015-01-22 00.48.36a.png

Avatar de Usuario
renix
Mensajes: 4675
Registrado: Vie Ene 25, 2013 1:39 am

Re: GBDSO, quien se anima?

Mensaje por renix » Jue Ene 22, 2015 12:44 am

Hice la sintesis para ver el trabajo de la CNC, donde cada linea de color es un recorrido de la fresa removiendo cobre, y no veo errores... de puro choro voy a hacer una plaquita mañana :lolgreen: , aunque este mala... para ver como queda... :zippyte:

Lado de Componentes
Spoiler: MOSTRAR
Captura de pantalla 2015-01-22 00.38.34.png
Lado de soldaduras
Spoiler: MOSTRAR
Captura de pantalla 2015-01-22 00.39.06.png

Avatar de Usuario
SpaceInvader
Mensajes: 217
Registrado: Jue Jul 17, 2014 4:01 pm
Contactar:

Re: GBDSO, quien se anima?

Mensaje por SpaceInvader » Jue Ene 22, 2015 4:24 am

Un proyecto muy, pero MUY dificil de hacer.

Y no está el contenido de la eprom, hay que comprarlo a Elektor.

No me animo :mrgreen:

Avatar de Usuario
renix
Mensajes: 4675
Registrado: Vie Ene 25, 2013 1:39 am

Re: GBDSO, quien se anima?

Mensaje por renix » Jue Ene 22, 2015 11:19 am

Yo ya hice mi jugada :malulo: ... igual esta simpatico y si se logra, será genial... lastima de la propiedad de la Rom por parte de Elektor...

Avatar de Usuario
renix
Mensajes: 4675
Registrado: Vie Ene 25, 2013 1:39 am

Re: GBDSO, quien se anima?

Mensaje por renix » Jue Ene 22, 2015 1:09 pm

Ya esta que sale la primera placa y puedo concluir que las vias son muy pequeñas, y requeriría mucho esfuerzo conectarlas a cada lado... Una broca de 0.7mm se las come, incluso una de 0.6mm. Creo que la placa habría que mandarla a hacer... Ya pille unas cuantas pifias, que sacándolas, quedaría como para enviarlas a un fabricante de pcb, pero el tema de la Rom me preocupa... Spaceinvader... ¿ Tienes el link donde venden la ROM ?

Lo demás se ve impeque...

Una foto:
image.jpg
(La camara del iphone 6+ es como las pelotas)

Avatar de Usuario
CaReCoiN
Mensajes: 2495
Registrado: Lun Jul 08, 2013 11:14 pm
Ubicación: Conchalí, Santiago
Contactar:

Re: GBDSO, quien se anima?

Mensaje por CaReCoiN » Vie Ene 23, 2015 12:52 am

DirtyPCBs ahora tiene mejores ofertas... estaría bueno como para analizarlo.

(por cierto, muchas de las fotos de mis proyectos las tomé con mi teléfono, un iPhone 5s, y puta que se ven bien)

Avatar de Usuario
renix
Mensajes: 4675
Registrado: Vie Ene 25, 2013 1:39 am

Re: GBDSO, quien se anima?

Mensaje por renix » Vie Ene 23, 2015 1:23 am

Si, el iphone 5S saca mejores fotos... Pero ya regale el mio :(

Avatar de Usuario
renix
Mensajes: 4675
Registrado: Vie Ene 25, 2013 1:39 am

Re: GBDSO, quien se anima?

Mensaje por renix » Sab Ene 24, 2015 1:34 pm

Aca una mejor foto habiendo sacado la placa de la cama de la cnc... Elmacabado es pro, el tema siguen siendo las vias... Con una baku nueva no habria tanto problema en hacerlas...
image.jpg
Pifia 1 detectada y corregida, todos los pines de un integrado unidos, esto fue porque el layer de dibujos de encapsulados de los componentes quedaba arriba del layer de pistas y no lo vi..
image.jpg
Pifia 2, vía y pista muy juntas (menos de 0,19mm por lo tanto el postprocesador de gcode, al ser de esa
medida el trazado efectivo de la fresa (ancho de la fresa mas runout o juego axial) consideró que no podía pasar entre medio y las dejó unidas...
image.jpg
Lo mismo acá
image.jpg
Hoy fresaré la cara de soldaduras a ver si hay mas pifias...

Avatar de Usuario
Chalo
Mensajes: 215
Registrado: Lun Ene 28, 2013 8:33 pm

Re: GBDSO, quien se anima?

Mensaje por Chalo » Dom Ene 25, 2015 11:52 am

Por mientras dejo pendiente la cotización de los componentes hasta que me desocupe de mis labores, dentro de esta próxima semana

Avatar de Usuario
Chalo
Mensajes: 215
Registrado: Lun Ene 28, 2013 8:33 pm

Re: GBDSO, quien se anima?

Mensaje por Chalo » Dom Ene 25, 2015 12:21 pm

SpaceInvader escribió:Un proyecto muy, pero MUY dificil de hacer.

Y no está el contenido de la eprom, hay que comprarlo a Elektor.

No me animo :mrgreen:
Estimados, tengo excelentes noticias, ROM disponible! :D

http://www.digitalflow.de/data/download ... -25.tar.gz

Avatar de Usuario
renix
Mensajes: 4675
Registrado: Vie Ene 25, 2013 1:39 am

Re: GBDSO, quien se anima?

Mensaje por renix » Dom Ene 25, 2015 2:08 pm

Buena chalo... Yo mandare a hacer placas una vez que este ultra verificado que no hayan pifias y me adaptare a los design rules que me entregue la fabrica de pcb"s

Avatar de Usuario
renix
Mensajes: 4675
Registrado: Vie Ene 25, 2013 1:39 am

Re: GBDSO, quien se anima?

Mensaje por renix » Dom Ene 25, 2015 3:45 pm

Super barato carecoin DirtyPCB ... recomendado, yo mandaba a hacer a elecfreaks pero no tienen freeshipping como aca... la raja

Avatar de Usuario
renix
Mensajes: 4675
Registrado: Vie Ene 25, 2013 1:39 am

Re: GBDSO, quien se anima?

Mensaje por renix » Dom Ene 25, 2015 4:22 pm

Salio del horno la primera placa para mirar pifias...
image.jpg
image.jpg
Efectivamente una broca de 0.7 casi se come las vias, pero por los precios que hay en Dirtypcbs.com una vez estabilizado el prototipo no vale la pena hacer mas placas en la cnc...

Responder