Compro joystick pc engine [aka Proyecto]
Compro joystick pc engine [aka Proyecto]
señores, estoy buscando un segundo joystick para mi pc engine, por favor enviar mp los que tengan jno a disposición.
Re: Compro joystick pc engine
Con manjar o crema pastelera? para el berlín que lo acompañaríaPeterGT escribió:señores, estoy buscando un segundo joystick para mi pc engine, por favor enviar mp los que tengan jno a disposición.
(lo siento, no me pude aguantar, se ve difícil la búsqueda)
Re: Compro joystick pc engine
ja!fcatrin escribió:Con manjar o crema pastelera? para el berlín que lo acompañaríaPeterGT escribió:señores, estoy buscando un segundo joystick para mi pc engine, por favor enviar mp los que tengan jno a disposición.
(lo siento, no me pude aguantar, se ve difícil la búsqueda)
- eco_funk
- Mensajes: 690
- Registrado: Lun Ene 28, 2013 6:59 pm
- Ubicación: Santiago/San Felipe
- Contactar:
Re: Compro joystick pc engine
esta dificil pero esto te puede servir:PeterGT escribió:señores, estoy buscando un segundo joystick para mi pc engine, por favor enviar mp los que tengan jno a disposición.
http://nfggames.com/forum2/index.php?topic=3734.0
Re: Compro joystick pc engine
Buen aporte eko.. lo dejaremos localmente para que no desaparezca.
Re: Compro joystick pc engine
Esto me lo regalaron en argentina en mi ultimo viaje... Un joystick dual pcengine/sega. Lo dejo en mala, solo para presumir.
Referencia:
http://www.shopgoodwill.com/auctions/Wo ... 75010.html
Referencia:
http://www.shopgoodwill.com/auctions/Wo ... 75010.html
Re: Compro joystick pc engine
Parece que peterGT tendra pad SNES adaptado a PCEngine 

-
lex_luthors
- Mensajes: 200
- Registrado: Jue May 16, 2013 10:36 pm
Re: Compro joystick pc engine
genial!, la sega génesis es un de mis consolas favoritas, pero hay que reconocer que los mandos de super nintendo son pero en lejos unos de los mejores que se han creado.
renix porque la placa tiene perforado en donde están los botones??
renix porque la placa tiene perforado en donde están los botones??
Re: Compro joystick pc engine
Esa placa es de prueba para saber sonde va todo, fue mi primera referencia para encuadrar todos los componentes y agujeros varios... lastima q no tengo un pad snes original para probar minuciosamente, pero que diantres... sobre ese diseño preliminar coloco los componentes del pcb, el que haré con cnc... despues cortaré solo el borde.. y voila... habemos pad de snes convertido a pcengine...
Re: Compro joystick pc engine
Me encanta tener esta mansa cagaita 
-
lex_luthors
- Mensajes: 200
- Registrado: Jue May 16, 2013 10:36 pm
Re: Compro joystick pc engine
Suele pasar, emm yo hace mucho tiempo que no desarmo un control de snes, pero creo que algunos piratas son la viva copia del original en cuanto a plasticos.renix escribió:Me encanta tener esta mansa cagaita
buu yo no se ni para que ordeno, 2 horas buscando un bendito cable de dreamcast, no lo encontré y deje toda mi habitación desordenada.
Re: Compro joystick pc engine
Jajaja, la aguja en el pajar... me pasa a cada rato y me pintan los simios bien seguido, sobre todo cuando mi brujer ordena el cuchitril sin permiso y me pierde cosas, y qeuda la escoba en 5 minutos por encontrarlas.. yo le digo, no ordenes mi desorden q esta ordenado, pero no hay caso... por lo menos con los años no me webean por quedarme hasta la madrugada ñoñando... y anoche estaba en el flujo como dicen por ahi, hace tiempo q no estaba tanto metido en algo sin desconcentrarme.
Sobre el pad, creo que lo hare con pcb de doble faz porque son demasiados puentes (layer azul) los que tendria que soldar...
Xt5 ¿sabes una forma decente de importar un dxf en Eagle ?
Sobre el pad, creo que lo hare con pcb de doble faz porque son demasiados puentes (layer azul) los que tendria que soldar...
Xt5 ¿sabes una forma decente de importar un dxf en Eagle ?
Re: Compro joystick pc engine [aka Proyecto]
Topic movido a proyectos
Re: Compro joystick pc engine [aka Proyecto]
no quede contento con el resultado del ruteo asi que modifiqu los pads para hacerlos mas chiquitos...
Desde...
Hacia...
Desde...
Hacia...
Re: Compro joystick pc engine [aka Proyecto]
Ya, esta completamente ruteado el pcb, po dos caras, con ruteo automatico mas manual para lograr el resultado esperado...
Y la sintesis de los archivos para la CNC
Mas tarde trio la placa a la cnc...
Y la sintesis de los archivos para la CNC
Mas tarde trio la placa a la cnc...
Re: Compro joystick pc engine [aka Proyecto]
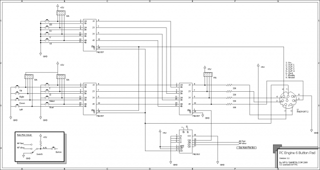
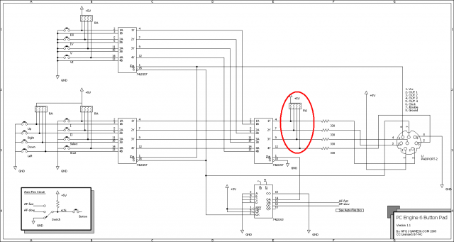
Renix podrías contarnos por qué es tan compleja la placa de este gamepad! Qué cosas tiene de especial?
Re: Compro joystick pc engine [aka Proyecto]
Segun veo es un bus multiplexado. Es la consecuencia de llevar llevar 12 botones a 4 lineas de datos usando mux como conversores paralelo a serial.Tiene muchas vias la placa porque use chips superficiales (sus pads o estana un lado o a otro) ya que pensaba hacer el pcb de una sola faz, pero ya no, voy a probar usando chips con encapsulado DIP a ver si no se enmaraña tanto... se ve mas complejo de lo que es... es un diseño mas malo que con un shift register... estoy aun pensando el diseño definitivo, es algo muy prelimiar...
y no se si esas resistencias de pull up mas las limitadoras de corriente (despues del 3er mux) sirvan para algo realmente... solo dejaria las limitadoras...
y no se si esas resistencias de pull up mas las limitadoras de corriente (despues del 3er mux) sirvan para algo realmente... solo dejaria las limitadoras...
Re: Compro joystick pc engine [aka Proyecto]
Desde mi ignorancia... será por esto?
http://www.gamesx.com/misctech/controltech.htmWhat actually happens is that the system holds the return line 'high' or at a positive voltage. The resistor (The squiggly bit) allows just a little signal through, and when the switch is closed, prevents the current from flowing unchecked and causing damage. This allows for a more rigidly defined state, either on or off. Using this method the system knows for sure that a controller is attached and that it's state is very definately a positive or zero voltage. If it were simply a switch, the system would sense it only when it was a closed circuit. When the switch was open, the system wouldn't know if this was open or disconnected.
Re: Compro joystick pc engine [aka Proyecto]
Aaaaaaaahhhhhhhhhhhfcatrin escribió:Desde mi ignorancia... será por esto?
http://www.gamesx.com/misctech/controltech.htmWhat actually happens is that the system holds the return line 'high' or at a positive voltage. The resistor (The squiggly bit) allows just a little signal through, and when the switch is closed, prevents the current from flowing unchecked and causing damage. This allows for a more rigidly defined state, either on or off. Using this method the system knows for sure that a controller is attached and that it's state is very definately a positive or zero voltage. If it were simply a switch, the system would sense it only when it was a closed circuit. When the switch was open, the system wouldn't know if this was open or disconnected.
Acá unas fotos de la primera placa..
Deberé volver a ajustar los anchos de las pistas y diámetro de las vías para rutear todo de nuevo... Pero es una buena aproximación...
-
RigoHoward
- Mensajes: 1137
- Registrado: Lun Ene 28, 2013 9:52 am
Re: Compro joystick pc engine [aka Proyecto]
Se te desboco el ojete de tanto que te lo han garchado que necesitas ajustartelo para que te pase uno mas fino?? Jajajarenix escribió:Aaaaaaaahhhhhhhhhhhfcatrin escribió:Desde mi ignorancia... será por esto?
http://www.gamesx.com/misctech/controltech.htmWhat actually happens is that the system holds the return line 'high' or at a positive voltage. The resistor (The squiggly bit) allows just a little signal through, and when the switch is closed, prevents the current from flowing unchecked and causing damage. This allows for a more rigidly defined state, either on or off. Using this method the system knows for sure that a controller is attached and that it's state is very definately a positive or zero voltage. If it were simply a switch, the system would sense it only when it was a closed circuit. When the switch was open, the system wouldn't know if this was open or disconnected.es que en ese circulo no hay switches
A lo mas en el estado de alta impedancia de esa salida habrìa un 1 logico...
Acá unas fotos de la primera placa..
Deberé volver a ajustar los anchos de las pistas y diámetro de las vías para rutear todo de nuevo... Pero es una buena aproximación...