[Commodore] xu1541

Proyectos realizados por los Retronianos, también links a proyectos externos y sitios relacionados con Modding y DIY... A crear si ha dicho...
Responder
Avatar de Usuario
renix
Mensajes: 4675
Registrado: Vie Ene 25, 2013 1:39 am

[Commodore] xu1541

Mensaje por renix » Lun Oct 06, 2014 4:10 am

En la junta de retronia desenterré del polvo mi xu1541, el cual compre hecho en ebay hace sus buenos años... es un dispositivo que permite conectar cualquier disketera commodore al PC para hacer respaldos de diskettes en imágenes .D64 o grabar diskettes reales desde las imágenes .d64

Es un dispositivo muy util la verdad, foxer puede dar testimonio...

Navegando por Internet encontré el proyecto por Spiro Trikaliotis y los fuentes Eagle los baje de http://www.retrocomputacion.com ... y por si acaso se pierden los dejaré localmente.
1375850722_86_FT77962_xu1541usb.zip
(303.11 KiB) Descargado 338 veces
Así luce el proyecto Originalmente:
xu1541-sch-1.1.png
xu1541-brd-1.1.png
xu1541-brd-1.1.png (26.95 KiB) Visto 6306 veces

La Lista de Materiales es:

Part Qty Name
Q1 1 12Mhz crystal, HC49U package
R1 1 1.5k ohm resistor 1/4W 1,5k
R2, R3 2 68 ohm resistor 1/4W 68
R4 1 220 ohm resistor 1/4W 220
R5, R6, R7 3 10 ohm resistor 1/4W 10
C1, C2 2 22pF ceramic capacitor
C3, C5 2 100nF capacitor
C6 1 10uF electrolytic capacitor
X1 1 USB-B print connector
X2 1 6 pin DIN socket
LED1 1 LED 3mm yellow LED 3MM
IC1 1 Atmega8-16 DIP
-- 1 28 pin socket for IC1
D1, D2 2 3.6V zener diode


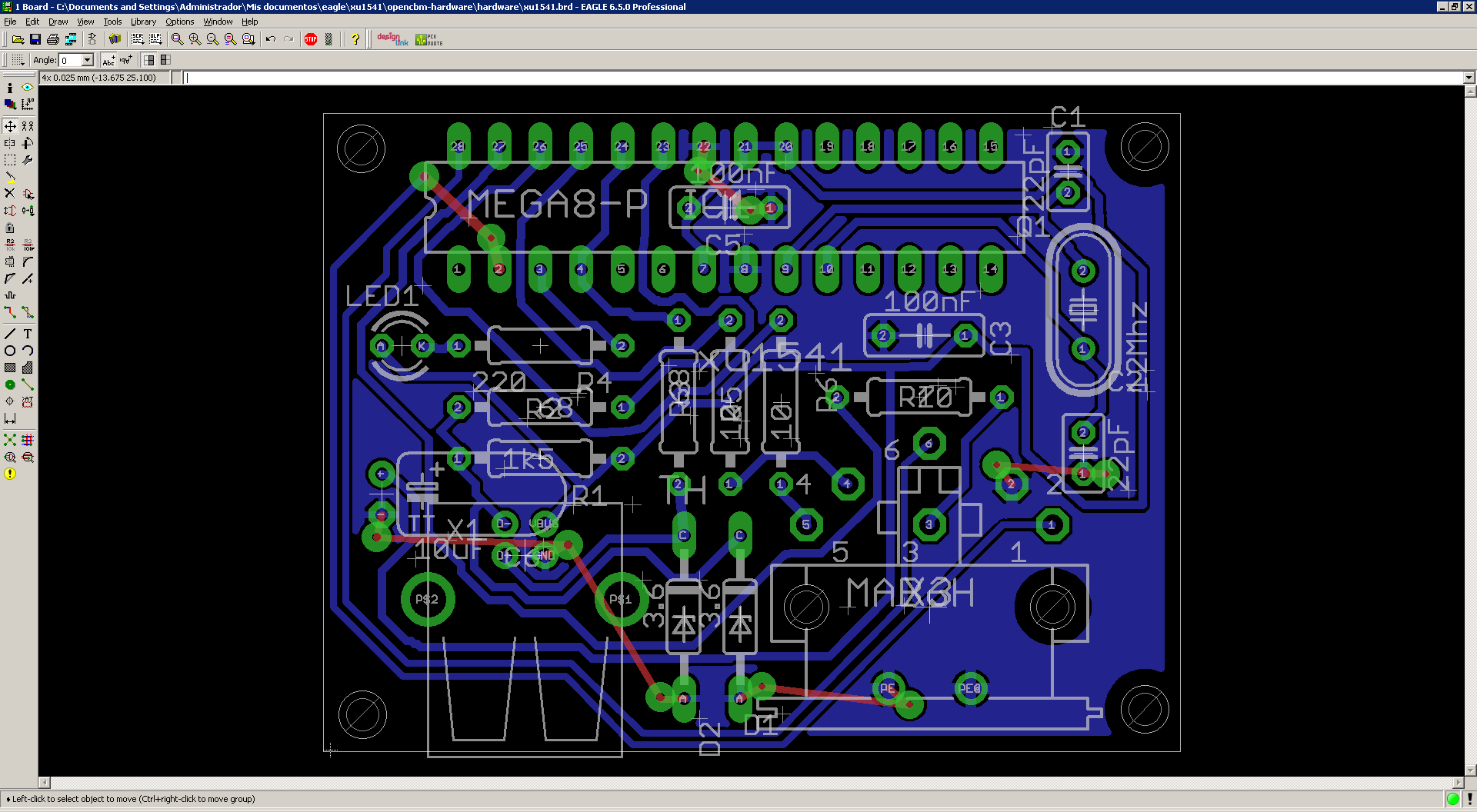
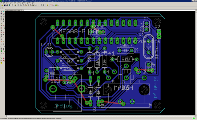
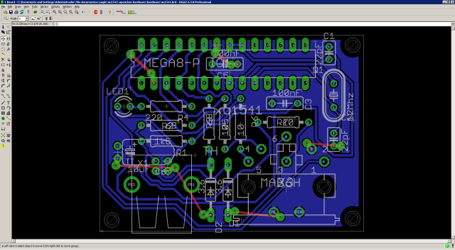
y mi versión lite de xu1541 es esta:
Captura de pantalla 2014-10-06 03.45.12.png
Captura de pantalla 2014-10-06 03.45.03.png
Y los archivos fuentes de Eagle de esta modificación están acá...
xu1541-lite-Renix-Edition-2014.rar
(68.11 KiB) Descargado 313 veces
Otra tarea mas para la CNC y cuando este con tiempo libre...
Captura de pantalla 2014-10-06 04.18.23.png
así que muchachos a comprar Atmega8, porque se viene también el SDRIVE...

Avatar de Usuario
Poltergeist
Mensajes: 964
Registrado: Mié Nov 13, 2013 4:36 pm

Re: [Commodore] xu1541

Mensaje por Poltergeist » Mar Oct 07, 2014 2:22 am

Se bueno el sdrive

Sirven los cables SIO de las caseteras malas? para no usar el conector ese de fuente at?

Avatar de Usuario
renix
Mensajes: 4675
Registrado: Vie Ene 25, 2013 1:39 am

Re: [Commodore] xu1541

Mensaje por renix » Mar Oct 07, 2014 8:07 am

Si, es como lo ideal :)

foxer
Mensajes: 94
Registrado: Lun Feb 25, 2013 4:34 pm

Re: [Commodore] xu1541

Mensaje por foxer » Jue Oct 09, 2014 9:30 am

Muy bueno el XU1541, ya he respaldado todos mis discos físicos de commodore 64 (no son más de 10) y además ya he hecho algunas copias.

Gracias a este artilugio estoy tratando de darle uso a un Commodore 16 ya que no tenía software en diskette y no había tenido buenos resultados con el SD2IEC, vamos a ver si funciona.

Con respecto al SDRIVE, se vé un muy buen proyecto, lo bueno del SDRIVE es que se selecciona el ATR desde el mismo Atari, teniendo una interfaz de usuario en la TV, facilitando la navegación del contenido de la tarjeta de memoria, algo que cuesta hacer en el SIO2SD ya que la pantalla tiene solo dos o tres lineas y navegar dentro de la SD no es fácil.

Avatar de Usuario
renix
Mensajes: 4675
Registrado: Vie Ene 25, 2013 1:39 am

Re: [Commodore] xu1541

Mensaje por renix » Sab Oct 18, 2014 11:16 pm

Habemus plaquitas... No los quise aburrir con el making off
IMG_20141018_223517.jpg
Y su corrrepondiente platinado
IMG_20141018_231245.jpg
Ahora a armar... ;)

Avatar de Usuario
renix
Mensajes: 4675
Registrado: Vie Ene 25, 2013 1:39 am

Re: [Commodore] xu1541

Mensaje por renix » Dom Oct 19, 2014 1:35 am

y ahora las fotos mas sexy de este aparato...
IMG_201410292_010045.jpg
IMG_201410292_125824.jpg
IMG_201410292_010004.jpg
IMG_201410292_125454.jpg
IMG_201410292_125856.jpg
IMG_201410292_011610.jpg
y ahora a grabar el micro con esta maravisha... UsbtinyISP
IMG_20141019_013008.jpg

Avatar de Usuario
renix
Mensajes: 4675
Registrado: Vie Ene 25, 2013 1:39 am

Re: [Commodore] xu1541

Mensaje por renix » Dom Oct 19, 2014 4:52 am

Dispositivo programado, funcionando, reconocido por winkk como xu1541, reconocido por OpenCBM, así que felíz y a dormir... mañana pongo el paso a paso de como programarlo y utilizarlo, y coloco todos los archivos, firmware, bootloader, etc... Localmante...

Todo realizado en mi centro Retromaker...
IMG_20141019_052616.jpg
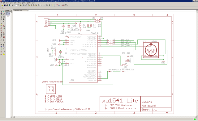
Esquematico y PCB actualizado con un jumper que me faltó colocar para setear el xu1541 en modo bootloader (para cargar el firmware).
xu1541-lite-Renix-Edition-2014 v2.rar
(70.55 KiB) Descargado 304 veces
Spoiler: MOSTRAR
Captura de pantalla 2014-10-19 04.47.48.png
Captura de pantalla 2014-10-19 04.47.43.png
Mañana a probar con unas disketeras y respaldar los diskettes que guardo desde chico...
IMG_201410292_045823.jpg
Wenas Noshes...

Avatar de Usuario
Yagami
Mensajes: 936
Registrado: Jue May 09, 2013 1:46 pm
Ubicación: Santiago, Chile
Contactar:

Re: [Commodore] xu1541

Mensaje por Yagami » Dom Oct 19, 2014 8:22 am

Wena!

Avatar de Usuario
renix
Mensajes: 4675
Registrado: Vie Ene 25, 2013 1:39 am

Re: [Commodore] xu1541

Mensaje por renix » Dom Oct 19, 2014 12:11 pm

Yagami escribió:Wena!
:1313:

Avatar de Usuario
toledo
Mensajes: 909
Registrado: Mié Feb 06, 2013 10:19 am
Ubicación: Santiago

Re: [Commodore] xu1541

Mensaje por toledo » Dom Oct 19, 2014 2:59 pm

Terminaste el proyecto?????


:o

Avatar de Usuario
renix
Mensajes: 4675
Registrado: Vie Ene 25, 2013 1:39 am

Re: [Commodore] xu1541

Mensaje por renix » Dom Oct 19, 2014 6:58 pm

toledo escribió:Terminaste el proyecto?????

:o
Por supuesto... Las cosas que no termino es porque no quiero o me da flojera o hay otras prioridades no mas...

Avatar de Usuario
renix
Mensajes: 4675
Registrado: Vie Ene 25, 2013 1:39 am

Re: [Commodore] xu1541

Mensaje por renix » Dom Oct 19, 2014 7:08 pm

Pasos a seguir para grabar el microcontrolador... Y leer discos commodore en el pc

* Primero debes tener un grabador de AVR, hay muxhas opciones en Internet para armarse uno... A mi en lo personal estos artilugios los prefiero USB... Por ejemplo el ponyprog, usbtiny, usbasp (del que tengo un borrador de proyecto)

Si usas uno de los grabadores mencionados, debes descargar WinAVR, una suite opensource para trabajar con micros Atmel, que en su arbol de utilidades tiene el progrsma avrdude.exe, con el cual se graban los micros ya sea por linea de comando o con alguns gui...

* Graba el bootloader AvrUSB o USBtiny en el micro Atmega8, en mi caso utilicé USBtiny... Para ello antes coloca el jumper de para iniciar el xu1541 en modo bootloader
Bootloaders-xu1541.rar
(5.11 KiB) Descargado 286 veces
* Conecta el xu1541 al pc

* Instala los drivers
xu1541-xum1541-windriver.zip
(233.38 KiB) Descargado 282 veces
* Con la utilidad de actualización del xu1541 que hace uso del bootloader ys cargsdo graba el firmware ...
xu1541_update.rar
(5.77 KiB) Descargado 285 veces
firmware.rar
(4.23 KiB) Descargado 304 veces
xu1541_update.exe firmware.hex

* Conecta y desconecta el xu1541

Como síntoma de que todo quedó ok el led del xu1541 se prenderá un segundo y luego se apagara...

* Descargar el OpenCBM con soporte para Xu1541 o Xum1541
opencbm-0.4.99.97-amd64.zip
(407.41 KiB) Descargado 277 veces
opencbm-0.4.99.97-i386.zip
(597.55 KiB) Descargado 276 veces
y sus GUI..
gui4cbm4win-0.4.1.zip
(29.89 KiB) Descargado 302 veces
gui4cbm4winsetup-0651.zip
(1.53 MiB) Descargado 280 veces
cbmxfer040.zip
(145.1 KiB) Descargado 283 veces

* Luego ejecuta y configura el OpenCBM 0.4.99 que es la versión beta que contiene soporte para xu1541.Una vez descomprimido elOopenCMB, en el directorio exe hay una utilidad llamada instcbm.exe

debes ejecutarla como sigue:

instcmb.exe xu1541
Captura de pantalla 2014-10-20 01.00.00.png
Con esto se instala el plugin del aparatejo que los tiene leyendo este resumen... y luego ejecuten la gui de su preferencia, recomiendo el CBMXfer

... aquí dejo un ejecutable por el que alega CBMXfer al querer mirar el contenido de una imagen .D64, (es parte de WinVICE)
c1541.rar
(126.45 KiB) Descargado 272 veces
Captura de pantalla 2014-10-20 00.55.09.png
Y listo...

Aca dejo Otras utilidades para hacer imagenes de diskettes, Nibtools, pero que solo funcionan con cable paralelo (mas antiguos pero mas nobles o con el xum1541 que es mas avanzado que el xu1541)
nibtools-msvc-opencbm5-win32-r598.zip
(95.35 KiB) Descargado 278 veces
Captura de pantalla 2014-10-20 01.04.02.png
Proyecto terminado... ahora a respaldar como wn :)

Avatar de Usuario
renix
Mensajes: 4675
Registrado: Vie Ene 25, 2013 1:39 am

Re: [Commodore] xu1541

Mensaje por renix » Dom Oct 26, 2014 11:58 pm

Solo para mostrar la evolución del xu1541 en xum1541 les dejo este link... es un release independiente basado en ZoomFloppy (una implementación multi disketera) que soporta el nuevo firmware que contiene grandes mejoras respecto al xu1541, sobre todo el uso de nibtools...

http://www.waitingforfriday.com/index.php/Mini_xum1541

Imagen

Imagen

Imagen

y aquí esta mi versión intervenida para usar componentes normales, colocando básicamente una vía en cada pad de cada componente SMD
Captura de pantalla 2014-10-27 00.44.18.png
Y los fuentes...

Originales...
Mini_xum1541_eaglecad2.zip
(43.97 KiB) Descargado 277 veces
Modificados por mi...
xum1541 Renix V1.rar
(41.82 KiB) Descargado 278 veces

Avatar de Usuario
renix
Mensajes: 4675
Registrado: Vie Ene 25, 2013 1:39 am

Re: [Commodore] xu1541

Mensaje por renix » Lun Oct 27, 2014 5:03 am

No aguanté e hice una plaquita completa del xum1541 que encontré y quedó espectacular con platinado, para visualizar como queda trabajar con componentes SMD... Ahora mano de monja para soldar y listo...
IMG_201410300_044414.jpg
IMG_201410300_044137.jpg

Avatar de Usuario
Yagami
Mensajes: 936
Registrado: Jue May 09, 2013 1:46 pm
Ubicación: Santiago, Chile
Contactar:

Re: [Commodore] xu1541

Mensaje por Yagami » Lun Oct 27, 2014 10:13 am

Que lindo :3

Responder